Estava com umas saudades desgraçadas de postar aqui e de visitar os vossos blogs (coisa que ainda não fiz devidamente), e apesar de eu ter uma miríade de assuntos que poderia trazer - como comentários a animes que nunca resenhei desde o FS e questões feministas - decidi que faria um post de atualizações. Simples, despretensioso, conta como a vida é a culpada por eu ter postado pouco e quais as coisas maravilhosas que me têm cercado. Dá para dizer que, praticamente no sentido literal, os meus dias se têm tornado arco-íris ~entendedores entenderão~ ;) Já agora, uma parte das razões de eu ter demorado a postar foi porque pelo meio o meu pc, err, pegou fogo - só numa parte, e nem a memória nem o funcionamento ficaram comprometidos (portanto não perdi nada), mas mesmo assim teve de ir para arranjar.
Entretenimento
Tenho acompanhado + vi recentemente:
- Livros» The ABC's of LGBT+ (Ash Hardell); Duna (Frank ); Radio Silence;
- Webcomics» Atualizei-me com Carciphona, Hazy London, Rock and Riot e comecei Saint for Rent;
- Animes» Angel Beats; Steins Gate;
- Filmes» O mundo secreto de Arietti (Studio Ghibli);
- Jogos» The Witcher 3; Sims4;
Pensando acompanhar:
- Livros» Magnus Chase; Captive Prince; A canção de Aquiles; Último volume da saga Mistborn (Brandon Sanderson); Not your Sidekick (C.B.Lee); To summon nightmares; Babylon steel;
- Webcomics» Stereophonic; Prague race; Desert rose; Black brick road of Oz; Grieffer belt;
- Animes» Madoka Magika; Shin sekai yori; Bungou stray dogs;
- Filmes» Koe no katachi;
- Jogos» ---
Amizades coloridas (alguém entendeu o trocadilho?) ^^
Humm, ok, o título desta secção foi bem idiota. Não há realmente nenhuma amizade colorida, apenas somos todos muito próximos e as cores são uma referência para o arco-íris representativo da comunidade lgbt+.
Isto porque descobri... que no meu grupo de amigos mais próximo... somos... praticamente todos lgbt+? Termino com um ponto de interrogação porque duas das pessoas não se vêm como lgbt+, embora reconheçam que tenham pouco de hétero para os padrões hétero, e cada vez mais tenham à vontade para falar de coisas lgbt+ comigo haha Mas o meu ponto é: eu estou tão EXTREMAMENTE FELIZ, eu nunca pensei que fosse encontrar logo 4 pessoas assim tão perto de mim, e o melhor é que são todas da minha turma e eu passo imenso tempo com elas. Duas já foram mencionadas várias vezes aqui no blog, sendo uma delas é extremamente especial para mim e, curiosamente, já conheço essa pessoa há anos e ela já sabia que eu sou bi há imenso tempo, mas só recentemente é que se descobriu e saiu do armário - na verdade, é um ele e é gay birromântico (ou seja, só sente atração física por homens, as romântica sente por pelo menos 2 géneros). Só a Hina-clone é que sabe quem é ^^
Ai, este discurso está tão desorganizado...!
Ora, para além da pessoa de quem já falei, temos: uma rapariga heteroflexível (que, lá está, não se identifica como bi nem como lgbt+ e, tendo um namorado, não faz grande caso a essas coisas das labels [e não precisa, pois como eu disse neste post, labels são bem pessoais]; um rapaz bi que já tem um namorado - e aqui devo mencionar um conflito amoroso digno de fanfic, pois o rapaz que eu mencionei no parágrafo acima gosta desse mas receia não ter muitas chances, embora EU NÃO AGUENTE NÃO SURTAR kratrerij jdfeç vnknfi35jcl iºij3jfwkj; e um rapaz que também não se sente particularmente apegado a nenhuma label mas que para explicar diz que é pan, embora nunca tenha gostado de ninguém e eu inicialmente julgasse que ele era arromântico (e talvez ace). O melhor é que nós já éramos todos do mesmo círculo de amigos antes de sabermos que tínhamos isso em comum, e já estamos perfeitamente habituadas às manias de cada um ^^ A maioria dos coming outs deveu-se ao facto de eu ter andado a contar às pessoas uma a uma (já contei a toda a gente que queria da faculdade) que sou bi, e eu acho que isso criou uma oportunidade para quem já sabia que era lgbt+ sair do armário e, para quem não sabia que o era, ir chegando a essa conclusão até ter à vontade para contar.
É engraçado pois, apesar de tudo, eu sou quem entende mais de questões lgbt+ porque adoro o lado ativista e inclusivo da coisa e estou sempre a pesquisar por novos conceitos e perspetivas, para além de aprender sobre os paralelos entre a comunidade quiltbag e outros grupos minoritários. Mas várias das pessoas que mencionei ou a) já detiam algumas noções genéricas por conta própria ou b) estão dispostas a ouvir-me - ou debater comigo - e até aprendem depressa. Clarificando: ninguém é obrigado a ser uma enciclopédia ambulante, nem pessoas lgbt+ nem aliados nossos, mas há diversos conceitos básicos importantes para respeitar toda a gente em condições. Por exemplo, uma coisa extremamente comum, mesmo dentro da comunidade lgbt+, é a transfobia, e já por várias vezes a detetei (em níveis mais subtis, mas ainda assim) por parte desses meus amigos. É mal-intencionada? Não, mas isso não diminui possíveis danos causados. Com um rapaz em particular, é difícil convencê-lo e explicar-lhe as coisas, até mesmo sobre questões etno-raciais, culturais e assim, e eu noto um grande ceticismo da parte dele. Mas os debates ocasionais que temos acabam sempre por valer a pena, porque ele é bastante decente a discutir - e não assume que sabe nada, abrindo todos os links que eu mando, o que é uma característica que reconheço como rara e positiva - não me passa a tratar com hostilidade só porque achamos coisas totalmente divergentes (embora concordemos em pormenores), e eu própria desenvolvo outras maneiras de explicar coisas que para mim são óbvias.
Não é que o meu dia-a-dia tenha mudado em nada. Mas ando animada e sinto que cada vez encontro mais gente junto da qual posso ser totalmente eu própria.
Isto porque descobri... que no meu grupo de amigos mais próximo... somos... praticamente todos lgbt+? Termino com um ponto de interrogação porque duas das pessoas não se vêm como lgbt+, embora reconheçam que tenham pouco de hétero para os padrões hétero, e cada vez mais tenham à vontade para falar de coisas lgbt+ comigo haha Mas o meu ponto é: eu estou tão EXTREMAMENTE FELIZ, eu nunca pensei que fosse encontrar logo 4 pessoas assim tão perto de mim, e o melhor é que são todas da minha turma e eu passo imenso tempo com elas. Duas já foram mencionadas várias vezes aqui no blog, sendo uma delas é extremamente especial para mim e, curiosamente, já conheço essa pessoa há anos e ela já sabia que eu sou bi há imenso tempo, mas só recentemente é que se descobriu e saiu do armário - na verdade, é um ele e é gay birromântico (ou seja, só sente atração física por homens, as romântica sente por pelo menos 2 géneros). Só a Hina-clone é que sabe quem é ^^
Ai, este discurso está tão desorganizado...!
Ora, para além da pessoa de quem já falei, temos: uma rapariga heteroflexível (que, lá está, não se identifica como bi nem como lgbt+ e, tendo um namorado, não faz grande caso a essas coisas das labels [e não precisa, pois como eu disse neste post, labels são bem pessoais]; um rapaz bi que já tem um namorado - e aqui devo mencionar um conflito amoroso digno de fanfic, pois o rapaz que eu mencionei no parágrafo acima gosta desse mas receia não ter muitas chances, embora EU NÃO AGUENTE NÃO SURTAR kratrerij jdfeç vnknfi35jcl iºij3jfwkj; e um rapaz que também não se sente particularmente apegado a nenhuma label mas que para explicar diz que é pan, embora nunca tenha gostado de ninguém e eu inicialmente julgasse que ele era arromântico (e talvez ace). O melhor é que nós já éramos todos do mesmo círculo de amigos antes de sabermos que tínhamos isso em comum, e já estamos perfeitamente habituadas às manias de cada um ^^ A maioria dos coming outs deveu-se ao facto de eu ter andado a contar às pessoas uma a uma (já contei a toda a gente que queria da faculdade) que sou bi, e eu acho que isso criou uma oportunidade para quem já sabia que era lgbt+ sair do armário e, para quem não sabia que o era, ir chegando a essa conclusão até ter à vontade para contar.
É engraçado pois, apesar de tudo, eu sou quem entende mais de questões lgbt+ porque adoro o lado ativista e inclusivo da coisa e estou sempre a pesquisar por novos conceitos e perspetivas, para além de aprender sobre os paralelos entre a comunidade quiltbag e outros grupos minoritários. Mas várias das pessoas que mencionei ou a) já detiam algumas noções genéricas por conta própria ou b) estão dispostas a ouvir-me - ou debater comigo - e até aprendem depressa. Clarificando: ninguém é obrigado a ser uma enciclopédia ambulante, nem pessoas lgbt+ nem aliados nossos, mas há diversos conceitos básicos importantes para respeitar toda a gente em condições. Por exemplo, uma coisa extremamente comum, mesmo dentro da comunidade lgbt+, é a transfobia, e já por várias vezes a detetei (em níveis mais subtis, mas ainda assim) por parte desses meus amigos. É mal-intencionada? Não, mas isso não diminui possíveis danos causados. Com um rapaz em particular, é difícil convencê-lo e explicar-lhe as coisas, até mesmo sobre questões etno-raciais, culturais e assim, e eu noto um grande ceticismo da parte dele. Mas os debates ocasionais que temos acabam sempre por valer a pena, porque ele é bastante decente a discutir - e não assume que sabe nada, abrindo todos os links que eu mando, o que é uma característica que reconheço como rara e positiva - não me passa a tratar com hostilidade só porque achamos coisas totalmente divergentes (embora concordemos em pormenores), e eu própria desenvolvo outras maneiras de explicar coisas que para mim são óbvias.
Não é que o meu dia-a-dia tenha mudado em nada. Mas ando animada e sinto que cada vez encontro mais gente junto da qual posso ser totalmente eu própria.
Dia da defesa nacional
Não sei como é no Brasil, mas aqui em Portugal, quando uma pessoa faz 18 anos, é chamada dentro de meses para ir a algo designado Dia da Defesa Nacional - esse é considerado um "dever militar", e é algo obrigatório. Eu e quase toda a gente torcemos o nariz a isso, pois mesmo não sendo algo mau ou difícil, somos obrigados a faltar a seja lá quais forem os compromissos do nosso dia e assistir a apresentações o dia todo.
O meu foi na sexta feira passada, e não posso considerar que tenha sido divertido, Mas também não foi assim tão mau. As condições do local eram agradáveis, as pessoa encarregadas de "tomar conta de nós" não eram tão rigorosas e mal-dispostas como eu receava, e até aprendi algumas coisas interessantes. OBS: O único defeito foi que aparentemente eles tinham pratos vegetarianos, mas afinal o almoço vegetariano era só arroz com alface e tomate (se estavam a tentar ser inclusivos, não funcionou muito bem) - felizmente eu já contava com isso e levei comida de casa; OBS2: Vai sempre muita gente, e os organizadores tentam formar grupos de gente que se conhece - calhou de eu conhecer pouca gente, mas encontrei lá um rapaz que foi meu crush do 5º ao 7º ano, haha (ignorou-me completamente, btw).
Aqui algumas das curiosidades que aprendi:
O meu foi na sexta feira passada, e não posso considerar que tenha sido divertido, Mas também não foi assim tão mau. As condições do local eram agradáveis, as pessoa encarregadas de "tomar conta de nós" não eram tão rigorosas e mal-dispostas como eu receava, e até aprendi algumas coisas interessantes. OBS: O único defeito foi que aparentemente eles tinham pratos vegetarianos, mas afinal o almoço vegetariano era só arroz com alface e tomate (se estavam a tentar ser inclusivos, não funcionou muito bem) - felizmente eu já contava com isso e levei comida de casa; OBS2: Vai sempre muita gente, e os organizadores tentam formar grupos de gente que se conhece - calhou de eu conhecer pouca gente, mas encontrei lá um rapaz que foi meu crush do 5º ao 7º ano, haha (
Aqui algumas das curiosidades que aprendi:
- Aprendi sobre a organização militar (disseram muita coisa, mas eu só retive que os grupos principais são a Marinha, o Exército e a Aeronáutica)
- Fiquei a saber que há uns carros-cozinhas e tudo aquilo que é necessário levar para alimentar soldados, e isso foi extremamente útil porque com pequenas adaptações já posso usar nas minhas fanfics :)
- Aprendi detalhes sobre o que é necessário para saltar de para-quedas
- Soube que Portugal vigia a segunda maior área-marinha do Atlântico
- Fiquei a saber que, apesar de os submarinos gerarem polémica e serem considerados algo desnecessário e que não faz nada, afinal vão em missões de 3 em 3 dias, 120 dias por ano
- Tive pequenas palestras sobre drogas (embora a palestrante presumisse que toda a gente conhecia as várias drogas e portanto usou termos que alguém ignorante como eu não compreendeu), sobre a GNR (uma espécie de polícia, e sinceramente a minha opinião melhorou pouco), e um questionário sobre cybersecurity
Níver
A única coisa importante de hoje: É o meu aniversário! ^~^ Quero toda a gente a dar-me plaquinhas/presentes, mas já sei que não mereço porque vos abandonei por muito tempo ;) Agora a sério, não se sintam obrigades a nada, eu estava a brincar. Só mencionei que faço anos porque eu gosto de partilhar tudo convosco,
O dia foi bem comum, com o bónus de que calhou na semana de férias de páscoa, embora eu tenha tido de adiantar trabalhos da faculdade todos os dias. A minha irmã escolheu ser particularmente mimalha e de manhã veio dormir para a minha cama (bah, eu adoro-a <3), o meu pai disse que enviou uma lembrança por correio e ainda nem sei o que vai ser, e a minha mãe, como sempre, entusiasma-se mais com o meu aniversário do que eu própria. Já imensa gente me deu os parabéns e o dia está a ser ótimo.
De prendas, até ao momento em que escrevo o post, a minha família já me depositou dinheiro, soube que vou ter a tal prendinha-surpresa do meu pai, a minha irmã prometeu ler uma webcomic à minha escolha, e a minha mãe e ela compraram-me várias coisas: uma agenda, um lápis que vinha com um cartãozinho a explicar a origem e significado do nome Rita ("pérola", why? >.<), e tintas aguarela daquela que vem em depósitos que a impedem de secar, assim não é preciso misturar com água e o resultado é muito mais fluído. Estou ansiosa por experimentar, mas não creio que hoje vá ter tempo.
Além disso, para o almoço a minha mãe fez lasanha, vou jantar com a minha família, e a minha mãe fez um bolo que ela chama "Bolo de Oreo": tem duas camadas de chocolate, cobertura de chocolate, chantilli misturado com oreo, e morangos em cima. Portanto sim, vou comer muito bolo ;)
O dia foi bem comum, com o bónus de que calhou na semana de férias de páscoa, embora eu tenha tido de adiantar trabalhos da faculdade todos os dias. A minha irmã escolheu ser particularmente mimalha e de manhã veio dormir para a minha cama (bah, eu adoro-a <3), o meu pai disse que enviou uma lembrança por correio e ainda nem sei o que vai ser, e a minha mãe, como sempre, entusiasma-se mais com o meu aniversário do que eu própria. Já imensa gente me deu os parabéns e o dia está a ser ótimo.
De prendas, até ao momento em que escrevo o post, a minha família já me depositou dinheiro, soube que vou ter a tal prendinha-surpresa do meu pai, a minha irmã prometeu ler uma webcomic à minha escolha, e a minha mãe e ela compraram-me várias coisas: uma agenda, um lápis que vinha com um cartãozinho a explicar a origem e significado do nome Rita ("pérola", why? >.<), e tintas aguarela daquela que vem em depósitos que a impedem de secar, assim não é preciso misturar com água e o resultado é muito mais fluído. Estou ansiosa por experimentar, mas não creio que hoje vá ter tempo.
Além disso, para o almoço a minha mãe fez lasanha, vou jantar com a minha família, e a minha mãe fez um bolo que ela chama "Bolo de Oreo": tem duas camadas de chocolate, cobertura de chocolate, chantilli misturado com oreo, e morangos em cima. Portanto sim, vou comer muito bolo ;)
Recomendações rápidas
Há ainda um conjunto de pequenas coisas que não podia deixar de vos sugerir, já que têm sido bem úteis/interessantes recentemente para mim, e espero que vocês partilhem do bom gosto >.<
- Trello» Esse é um app de organização + calendarização que permite o uso de tags, imagens, checklists, e a criação de quadros temáticos que contenham listas com subdivisões. Não só têm diversas funcionalidades, é fácil corrigir qualquer engano e deslocar ou copiar itens, Além disso, recentemente foram oferecidos temas com background em imagem (antigamente os temas eram apenas cores sólidas) e os fundos oferecidos são lindíssimos, e para mim a parte estética conta imenso.
- Steins;Gate» Vejam esse anime. A sério, mesmo. Tem uns pequenos defeitos que irei comentar numa futura resenha, nomeadamente transfobia (e vocês sabem que eu detesto isso) e um protagonista com uma atitude inicial pouco do meu agrado (embora esse último aspeto não seja um defeito se considerarmos que o propósito era fazê-lo amadurecer), mas em termos de enredo, foi FENOMENAL. A ost e opening também são ótimas e poucos furos consigo encontrar, se é que algum, não só na trama como na conclusão e no próprio ritmo - tudo perfeito. A arte também é bastante agradável à sua maneira, e as personagens vão aos poucos deixando de ser um monte de estereótipos para serem devidamente desenvolvidas. Então, ainda quero que a vossa prioridade seja No.6, mas a seguir podem ser SG ;)
- The ABCs of LGBT+» Esse livro foi escrito por uma da(e)s minha(e)s youtubers favorita(e)s, Ash Hardell, que constantemente coloca mais vídeos e tem uma noção bastante abrangente e inclusiva de pessoas lgbt+. Por isso é que recomendei esse livro - não só informa sobre conceitos bem recentes, como têm em consideração todas as problemáticas, acontecimentos históricos, preferências pessoas e flexibilidade associadas a certas labels, e apresenta tudo a partir do conceito de espectros, o que é bom para quem até agora sempre achou que labels eram "caixinhas", O conteúdo é completo não só no que toca à introdução, como não favorece nem a questão da identidade de género nem a questão das orientações, e eu achei esse equilíbrio ótimo. Mesmo eu que já conhecia imensa coisa vi-me forçada a remodelar os meus glossários do tumblr lgbt+, [aqui] para os curiosos. Se ainda não entenderam, o título e um link para download, já que é difícil encontrá-lo - aviso já que está em inglês, mas se isso vos desencorajar, passarem pelo meu tumblr seria mesmo boa ideia uma vez que o conteúdo é praticamente o mesmo.
- OperaNeon» É um browser que segundo dizem é mais rápido que o chrome, e que tem uma interface muito mais bonitinha - ainda está em versão beta e eu ainda não usei porque não dá para importar os marcadores do chrome, mas já é usável e eu decididamente adorei. Cá está um [vídeo] que apresenta algumas das funcionalidades atuais.
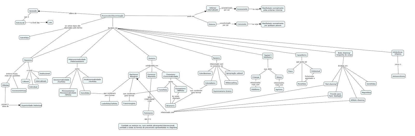
- Esquema que eu fiz» Ok, eu nunca tinha encontrado nenhum diagrama que mostrasse devidamente os vários tipos de preconceito + discriminação existentes considerando as suas interseccções, então entretive-me a fazer o meu próprio num programinha chamado Cmaps. Ficou enorme, mas pelo menos deu uma noção razoável dos vários conceitos, que são sempre úteis em discussões sobre representatividade - se não conhecerem algum, podem pesquisar ou perguntar-me.
E por hoje foi isso. Jaa!








AAAAAAAAAA CHEGUEI AQUI FINALMENTE!!!
ResponderEliminarFELIZ ANIVERSÁRIO ANY <3 VOU FAZER UMA PLAQUINHA A-G-O-R-A! APENAS AGUARDA UM POUQUINHO PUPUPUP
OI ANY, COMO VAI?
EliminarSocorro, faz tanto tempo que eu não passo por aqui ;-; Acho que deixei de comentar logo após o primeiro post mesmo... Sinceramente, foi uma preguiça danada que me impediu de comentar :v
Mas AAAA, quem diria que tu faz aniversário 20 dias depois de mim? *chutando um número aproximado* Espero que tu aproveite muito esse dia, tá? Já disse isso 9823748 e tem 80% de chance de ter enchido o saco com isso, mas tu foi uma das principais motivações para eu ter me tornado a blogueira que sou hoje e eu te agradeço muito por isso <3 Tu me admira demais porque tudo que tu faz é tão lindo, tão onigiral... Tão teu <333
Resolvi fazer uma plaquinha de No. 6 (ah, me apaixonei pela história, não acredito que vivi durante 13 anos da minha vida sem conhecê-la) porque era a única coisa da qual tinha 100% certeza de que tu gosta XD Eu ainda não levo jeito pros editores, mas o que importa mesmo é a intenção -Q Vou deixar o link da plaquinha no final, ok?
AAAA, não fui a única que descobriu "amizades coloridas" ;w; Descobri que tenho um amigo que também faz parte dessa comunidade, fizemos amizade faz pouco tempo mas já estamos totalmente empolgados para conversar a respeito disso aushaushua' É realmente muito legal encontrar pessoas que gostem de discutir sobre isso e que se identifiquem com a forma que você se vê.
Olha, eu sou bem desinformada em relação à comunidade LGBT+, tanto que demorei certo tempo até entender e descobrir minha sexualidade. Mais recentemente eu tenho pesquisado e lido bastante sobre o assunto, só que tenho um problema com isso que é ser mais perdida que pisciano -QQ E aaah estou tão feliz por essa tua felicidade <3 Espero que encontre ainda mais pessoas que te façam sentir confortável assim como essas fazem :3
NOSSA, SÉRIO QUE O PRATO VEGETARIANO ERA ARROZ COM ALFACE E TOMATE? JDSKNFSJNF' desculpa, eu ri -QQ aliás, tu também é vegetariana? High five o/
Ah, eu te fiz uma plaquinha mas como ansiedade está tomando conta e eu não vou conseguir deixar no final, vai aqui mesmo:
https://4.bp.blogspot.com/-VSoCygKwjrU/WO_Prika1LI/AAAAAAAAAdY/cSpRqXeeakspanGrNc1YRsi9fZFVP_eRQCLcB/s1600/any.png
AAAA de verdade, que bom que o dia está alegre pra ti <3 AAAAAAAAAA esse bolo parece delicioso ;w;
Eu estou com bastante vontade de ver steins;gate porque a Yuu-chan (minha amiga) vive a me recomendar, mas nunca tinha ficado sabendo da transfobia. Tá na minha lista, mas ultimamente eu tenho só lido mangá mesmo :v
Sayonara Any, parabéns de novo <3
AAAAA MENINA DEIXA EU SURTAR TAVA COM MO SAUDADE DE VC APARECENDOOOO <33333333
ResponderEliminarJSIPFJDPIFJDPSFJDSPFJPSDJFPDSJFPDSJFPIDSJF
Sério, sua escrita tem algo que tão belo, e suas ideias, sua pessoa, as coisas que tu diz, que sdds <3
E.... PARAAABEEEEEEEEEENNNSSSSS ^^
Acredita que eu tava msm pensando nisso esses dias? Porque tenho um monte de amigos que fazem aniversário nessa semana e eu estava me perguntando se vc era um deles, agora já tenho a resposta xD
(e eu vou pro inferno mas ri com seu computador pegando fogo haha -qqqq)
Okkks vamos por partes~
Dos livros eu só conheço o Radio Silence, que ouvi falar no Conversa Cult. Parece tão legal, você leu ele onde? Porque nunca encontro ele em pdf e pra vender sempre é encomenda, por ele não ter sido publicado aqui no Brasil e tudo mais :c
Angel Beats é um amorzinho <3 mas que eu lembre eu impliquei um pouco por causa de algumas falhas no roteiro (e faz tanto tempo que assisti que nem lembro mais quais são).
AAAAAAHHHHHHHHHH EU AMO STEINS;GATE!!!! Eu assisti feio uma neurótica, rodei a noite vendo e lá pelo meio do anime quando iluminou na minha mente como iria provavelmente acabar (em desgraça e eu não estava errada) eu fiquei desesperada e foi um episódio atrás do outro e eu tremendo de medo porque queria todo mundo feliz em um mundo ideal. Inclusive, eu adorei a sacada que deram para resolver tudo xD
Confesso que quando eu vi - uns 3 anos atrás - eu estava ainda começando a entender a comunidade LGBT+, então não peguei muito bem a parte da transfobia, mas ouvi sim algumas criticas quanto a isso já e qro rever para ter a minha opinião (inclusive, ouvi dizer que no jogo esse ponto é melhor trabalhado).
Sobre os livros que você pretende ler... Magnus Bane é fabuloso, representatividade pra todo o lado e uma história boa pra dedeú hahaha - aposto que você vai querer experimentar falafel dps ;)
E mano, acredite se quiser, minha leitura atual é a Canção de Aquiles (ainda não terminei, mas a escrita é linda e a dupla de protagonistas bem trabalhados - e tem uma questão um tanto dramática que está colocando meu coração na mão).
Madoka Magica é um dos meu animes favoritos <333 E se for ver, assista tbm o filme que dá sequência, porque ME-NI-NA, não tem como eu te contar o quão incrível é sem spoilar forte. O enredo é claro e surpreende quem não sabe o que iria acontecer, tem um plano de fundo interessante e repleto de simbolismos.
Bungou Stray Dogs eu sinceramente não curti muito - achei que misturou temas demais e não souberam desenvolver, mas é um passatempo OK (minha opinião apenas, conheço gente que ama de paixão ent vai ver o problema sou eu).
Koe no Katachi é aquele filme da menina surta né? Estou doidinha pra vê-lo ^^
E vou pesquisar as webcomics que você falou. Mistborn e Captive Prince tbm estão na minha lista~
Este comentário foi removido pelo autor.
EliminarMENINA VINDO DE VC CLARO QUE DEU PRA PEGAR O TROCADILHO HAHAH E que massa <33333333 Fiquei até felizona quando li ^^ Pro meu lado a coisa tá... Cinza hahah. Uma pena, porque eu sinto as vezes necessidade de falar sobre. Mas na faculdade eu não sei se vou ser bem aceita, e de contatos meu amigo (que é gay) não gosta mtu de conversar sobre isso e uma menina (lésbica) que está me evitando porque a coisa não deu muito certo entre nós :c Porque meio que a gente se pegou um dia, foi ótimo e tudo mais, só que uns dias dps ela ficou estranha comigo e eu não to sabendo o que fazer aaaaaaahhhhhhhhh
EliminarOkks, comecei a desabafar aqui do nada, desculpa -q
AINDA ASSIM QUE DLÇ ESSES SEUS AMIGOS ARCO-IRIS VCS PODEM SE VESTIR DE POWERRANGERS E SAIR PRA COMBATER O CRIME HAHAHAH <3
e meu Zeus que treta é essa? jidjoisdjoisjds espero que dê tudo certo no final das contas igual naqueles romances açucarados com um pingo de aventura xD
Aqui no Brasil esse dia não existe - apenas o serviço obrigatório para os meninos. Eu provavelmente não iria gostar de ir, mas os temas foram até que interessantes pelo visto, e não sabia de muitos dos fatos ai. Aqui sobre drogas quando estamos na Quinta Série (lá pelos 10 anos) acontece o PROERD ("É O PROGRAMA PROERD É A SOLUÇÃÃÃÃO LUTANDO CONTRA AS DROGAS ENSINANDO A DIZER N~~AÃÃÃÃÃÃÕ" -hino mais top que você vai ouvir na sua vida, ainda mais se tiver coreográfia) nas escolas - onde policiais vão por 10 semanas falar sobre a importância de dizer não e os perigos do vicio (até que a intenção é boa)~
EU PRECISO DESSE APP VOU BAIXAR ELE AGRRRRR <3
Adorei esse esquema, já salvei ele ^^ Tem algumas coisas que eu não conhecia e que com certeza vou pesquisar e qualquer coisa eu te pergunto.
Você e sua família parecem ter uma dinâmica tão adorável, que amores <3
Nunca iria imaginar que Rita significava Pérola :o e me lembrou uma personagem de Steven Universe (Pearl haha) que é a rainha da delicadeza e arrumação, além de manjar de engenharia - aposto que você gostaria dela.
E que comic você vai escolher para sua irmã? Fiquei curiosa agora ^^
Enfim, espero que seu dia continue sendo ótimo e tudo de bom aconteça a você. Fiz uma plaquinha (que virou um poster eu acho haha) a seu pedido, mas não sei se ficou boa mas cá está ela: https://2.bp.blogspot.com/-pTrNSXp9kY8/WPAAFhCs8SI/AAAAAAAAA34/Tm8eDGO8XvYL8aOSZq1XgdLFUePPZ_toQCLcB/s1600/any.png
-tentei parecer que caiu glitter em cima, mas não sei se deu muito certo hahaha ^^'
Espero que seu ano seja maravilhoso e as porra loca tudo <3 E SE ENCHE DE BOLO UHUUUUU!!!!!!!!!!!!!!!!!!!!!!!!!!!!!
Kisssus
YOOOO ANY-CHAN O/
ResponderEliminar~okss, vamos por partes que hoje o surto vai ser grande~
1) FELIZ ANIVERSÁRIO SUA COISINHA PURPURINADA \O/, sério meu deus! É MUITO BOM VER QUE O TEU NÍVER FOI MELZINHO NA CHUPETA e que o pessoal aí te mimou devidamente, aliás, QUE HISTÓRIA É ESSA DE DINHEIRO DEPOSITADO!? Eu nem sequer tenho conta no banco, muito menos dinheiro ;-; E QUE BOLO É ESSE MEU SENHOR!? MEU PAI NÃO PAGA A MINHA INTERNET PRA TU FICAR ME FAZENDO PASSAR FOME! u-u (já me basta a Shana com os posts de guloseimas compradas na Liberdade, não preciso de ti ostentando doces divinos da sua mamãe... TU QUER QUE EU MORRA DE FOME!? Ç-Ç). Enfim, tudo de bom pra ti! Espero que todos esses miguxos coloridões que tu encontrou na facul continuem contigo, que as pessoas que tu curte e ama sempre estejam ao teu lado comemorando e te dando força quando necessário, que a faculdade continue divertida e que tu continue empolgada com as questões lgbt+ e que continue encontrando pessoas para compartilhar o assunto contigo O/ Enfim, é meio difícil colocar em palavras (ainda mais levando em consideração a batata que eu sou pra falar / escrever), mas do fundinho do meu coração FELIZ ANIVERSÁRIO \O/
2) COMO ASSIM TEU PC PEGOU FOGO!? Mas de pegar fogo mesmo!? Tipo sair FOGO MESMO!? CHAMA, FUMAÇA E TALLS!? '-' Putz e eu pensava que o meu notebook tava na pior...
Nossa, e eu pensava q tu já tivesse visto Angels Beats, enfim na época que eu vi eu AMEEEEIIII, principalmente a Kanade, MEU DEUS QUE COISA MAIS FOFENHA E QUERIDINHA ELA É <33333 O mais engraçado era ver a mega falta de jeito pra se comunicar com os coleguinhas, o que levou a todas as mutretagens que deu shaushuashua E O FINAL, QUE COISA MAIS SOFRIDA, LINDA, E AAAAAAAAAAAAAAAAAAAAAAAAA AQUELE FINALZINHO DEPOIS DO ENCERRAMENTO! (p.s: e que ed é aquele cheia de feels!?)
Mas, deixa eu surtar mesmo com STEEEEEEIIINNNNSSSS GAAAAAAATTTTEEEEE AAAAAAAAAAAAAAAAAAAAAAAAAAAAAAAAAAAAAAAAAAAAAAAAAAAAAAAAAAAAAA EU TÔ URRANDO AQUI, EU ADORO ESSE ANIME, É UM DOS MEUS XODÓS, EU AMO ESSE ELENCO, ESSA HISTÓRIA! PQP, o melhor desse anime é que ele tem a mesma vibe de Gintama, Noragami e Inu x Boku ss, ele larga uns personagens meio loucos, bizarros, querem-nada-com-nada, para ao longo da história ir quebrando esses esteriótipos. Tipo, o Okabe mesmo naquela loucura toda dele, por trás tinha um gênio que se preocupava muito com os seus amigos e que na hora da paulera botava o corpo pra trabalhar de verdade. Chegou num ponto que ele percebeu que não dava mais pra levar na brincadeira, que o negócio era sério. E A KURISU! MEU DEUS, O PODER DOS CABELOS VERMELHOS EM AÇÃO! LINDA, ENGRAÇADA, TSUNDERE, INTELIGENTE! A única que conseguia acompanhar os pensamentos do Okabe, aliás, ela é quem tornou realidade a máquina de salto no tempo, a dona das teorias, e aquela que apresentou uma solução pro Okabe salvar a Maiyuri... E QUE ESTAVA DISPOSTA A SE SACRIFICAR PRA SALVAR A MIGUXA! MEU DEUS QUE PLOT FOI AQUELE DO OKABE TENDO QUE ESCOLHER OU SALVAR A MULHER QUE AMAVA OU A AMIGA DE INFÂNCIA!? O que eu mais adorei foi a Kurisu falando que se era possível uma pessoa se preocupar tanto assim com outra (no caso se referindo a todo o esforço e amor do Okabe pela Maiyuri), então ela estava disposta a se sacrificar para salvar essa relação e sua amiga. E AQUELE ED LINDA, CHEIA DE FEELS, MEU DEUS FOI TANTA REVIRAVOLTA NESSE ANIME QUE EU ARREPIEI! E ainda tem um ep especial, que se passa depois do anime, onde o Okabe tá na linha do tempo "original" e conseguiu salvar a Kurisu..... É MMMUUIIITOOOOO FOFO <3333333 E agora foi confirmada uma nova temporada do anime! Steins Gate Zero, que vai se passar na linha beta, onde o Okabe não consegue salvar a Kurisu E EU TÔ QUE NEM LOUCA QUERENDO VER ISSO! (é baseado no novo jogo que eles lançaram:https://www.youtube.com/watch?v=5b7trGwGgv8&t).
EliminarSobre a parada de transfobia no anime, confesso que anos atrás quando vi o anime (e até a pouco tempo quando eu revi) eu não tinha me ligado disso, levei todo o background como piada do anime mesmo, até porque ele tem um humor mais "otacão estereotipado", ou seja, as paradinhas das visuais novels, moezinho, yuri, yaoi (aliás, tem até uma pequena piadinha no ep especial envolvendo Yuri / Yaoi), então eu acabei considerando essa questão mais como aquele humor de anime "trap"..... PORÉM, agora que tu mencionou nisso fiquei me relembrando das cenas, e vi que jogaram tudo como uma grande piada, nem se preocuparam em tratar do assunto fora do esteriótipo como fizeram com os outros personagens. No final, apenas a Rukako ficou com o esteriótipo enraizado, todo o restante do elenco teve desenvolvimento e foram "desmascarados", mostrando uma outra face, além do cômico. Mas, a Rukako ficou apenas sendo como o "personagem trap pra ser usado em piadinhas trap".... Enfim, é impressão minha ou eu me empolguei com Steins Gate!?
.
.
.
.
ENFIM, é meia noite e a minha mãe tá quase me matando aqui dizendo pra eu ir dormir pq amanhã vamos almoçar na minha avó. Portanto, terei que terminar o surto amanhã! Ç-Ç Então, amanhã eu falo novamente da pessoa que saiu do armário e tá num triangulo amaroso a lá shoujo / yaoi, comento desses teus miguxos multi-colors sensuais, E COMENTO QUE ESSA NOITE QUE PASSOU SONHEI CONTIGO E COM A TUA AMIGA RUTE (é rute o nome, certo!? Nunca tenho certeza), que por algum motivo vocês duas estavam aqui em casa jogando comigo assassin's creed shaushuashuahsua
Kiss
~a parte dois vem amanhã~
~lê eu chegando para fazer a parte 2 do comentário~
EliminarMUAHAHAHAHAHAHA EU SEI QUEM É O BOY METIDO DAS TRETAS AMOROSAS! Eu poderia até largar algum conselho, mas pra ser sincera sou péssima conselheira, principalmente em questões amorosas, portanto só posso mandar a minha força pra ele O/ Mas, como uma amiga minha diria, pra quê ficar correndo / sofrendo por macho q não ter quer!? Veste uma roupa cheguei, e vai dar uns pegas numas festas :v Enfim, o mais incrível foi que esse teu grupinho de miguxos passaram a se revelar pela sua motivação! Acho que te vendo tão de boas mostrando quem é de verdade, eles devem ter se sentindo mais confortáveis pra fazer o mesmo e PAH! BROTOU O GRUPINHO DE MIGUXOS MULTI-COLORIDOS! Mas, o mais bacana é eles estarem abertos a discussões e/ou aprendizados. Sério, eu realmente fico feliz em ver que as coisas andam melzinho na chupeta por aí xD
Aqui no Brasil, a única coisa que acontece aos 18 anos é com os homens, eles são obrigados a se apresentarem ao exército, e se necessário entrarem por um período. Mas, agora que tu falou em 18 anos.....TU TÁ FAZENDO 18 ANOS!? Pensei que tava fazendo 19-20, aliás, na minha cabecinha eu sempre acho que tu é mais velha do que eu (sei lá, tu tem jeito de ser mais madura do que eu e-e'''), mas na verdade agora que eu me toquei que se tu tá fazendo 18, então temos uns 3 anos de diferença '-' ~me sentindo uma vovózinha shaushuashua~
SHUASHUASHUASUA COMO ASSIM A PESSOA VAI NUMA PALESTRA DO EXÉRCITO E SAI COM IDEIAS PRA FANFIC!?
"Portugal vigia a segunda maior área-marinha do Atlântico" Por algum motivo eu já esperava um negócio desse tipo, não sei se tem alguma coisa relacionada com a história do teu país, mas eu sei que tinha uma época (quando descobriram o Brasil), que Portugal era meio que o caralhudo dos mares, conseguiu descobrir o Brasil, e ainda achar uma rota particular pras índias... Tipo, sei lá, pelo pouco que me lembro das aulas de história tinha uma época de grandes navegações, me pergunto se serem donos da segunda maior área marinha do atlântico seria resultado disso!?
OOOOHHHHHHH, mas eu achei fofinho essa origem do nome! Aliás, isso me lembrou de uma miguxa minha que na época era meio ateia e descobriu q o nome dela significava "aquela que serve Deus" HSAUSHAUSHUASHUSU EU ME MATEI RINDO QUANDO ELA CONTOU TODA INDIGNADA!
Enfim, sua mãe queridinha como sempre e eu até hoje fico me perguntando se ela nunca pensou em montar uma confeitaria!? Porque pelo vista ela manja de fazer doces E ELES PARECEM SER MUITO BONS! SÓ ESSE BOLINHO DAÍ...... AAAAAAAA EU PRECISO LOGO DE UM DOCE! E até eu fiquei curiosa com esse presente surpresa do teu pai XD
Esse app Trello parece ser deveras interessante, mas eu sei que não usaria ele e-e''' Eu sempre prometo "no próximo semestre eu vou ser uma pessoa organizada" e no final acaba que o meu quarto continua a mesma coisa tensa de sempre, e os meus cadernos da faculdade nem se fala! (bem, agora eles tão melhorzinhos, mas tem uns que eu pego e penso "MAS QUE DIABOS EU TAVA FAZENDO AQUI!?)
Demorei um bom tempo até me ligar que o link do teu esquema tava no título do assunto e-e'''' Aliás, que diabos de esquema caralhudo é esse!? Gente, e eu orgulhosa por ter feito um esquema meia boca sobre a circulação sanguínea em fetos ç-ç
Enfim, acho que chega de te assustar com esses comentários bíblicos aqui (minha irmã sempre diz que sente pena de ti tendo que aguentar meus comentários e-e)
Kiss
p.s: MUAHAHAHAHAHAHAHAHA PENSOU QUE EU ME ESQUECERIA DO PRESENTINHO!?.... Okss, quase me esqueci mesmo, era pra ter linkado ele lá em cima no feliz aniversário, mas eu me esqueci e tô tendo que linkar aqui em baixo e-e''' (https://4.bp.blogspot.com/-2fpfnStrWFg/WPGnQUuzkZI/AAAAAAAAFac/Fmu2HkCDzacZGFBYmYcdMDMPDZuzsG4pACLcB/s1600/niver.png)
p.s 2: Queria ter feito um vídeo marotinho, mas o notebook + titio youtube fdp não deixaram ç-ç
Um feliz aniversário para você Anilyan! Tudo de bom e maravilhoso para você, muitas felicidades e amor! (provavelmente você não me conhece, mas vez ou outra, dou um pulo nos seus blogs hehe).
ResponderEliminarEu estou acompanhando a saga Mistborn também *-* e preciso ler o volume 3, que dizem estar melhor que os anteriores. Mal posso esperar para ler logo, só me falta grana pra comprar ele ;-; e uma coisa que me deixa ansiosa também é saber que a Segunda Era de Mistborn vai lançar aqui no Brasil \o/ (se não me engano, provavelmente no fim do ano, se tudo der certo). Ah, se puder, me dê sua opinião sobre Duna, vejo as pessoas falando, foi me dando curiosidade.
Eu sou heterossexual, mas respeito a apoio todos, independente de sua opção, todo mundo tem o direito de fazer e gostar de quem e do que quiser, fico extremamente triste quando vejo agressões (de qualquer tipo) contra o povo lgbt, que nada fez de errado. E que legal, você tinha um grupo de amigos que se davam bem, e nem sabiam da opção de cada um, agora que sabem, podem se aproximar mais!!!
Seus relatos sobre seu aniversário, foram, de certo modo, bem confortantes, é como se eu estivesse lendo uma história e não o relato do seu dia hahahaha e que maldade u.u falar de um bolo tão delicioso para quem não pode comer ele no momento T-T
Ótima recomendação, Steins;Gate é assim como você mesma disse, FENOMENAL!!, claro que tem seus defeitos, mas não deixa de ser maravilhosoo, ost maravilhosa, personagens que gostei muito. E aquele mini infarto que tive quando vi que independente do que o Okabe fizesse, a Mayuri morria, aquela angustia ;-; ainda bem que isso foi resolvido. Desejo muito ver os filmes, me disseram que são bons também. O legal é que o anime é baseado nos relatos de um tal de John Titor hehehe.
Anilyan, espero por mais posts seus! Até a próxima e um bom aniversário para você. Beijos.